
About the Project
Waterly is an innovative app designed to help users effectively track their daily water intake. Tailored for busy individuals, it simplifies the tracking process, ensuring users stay on top of their hydration goals. Many people struggle to remember how much water they should drink each day, and with the increasing popularity of hydration products like Stanley Cups, Waterly goes beyond a basic water tracker. It offers a personalized experience, making hydration management more intuitive and aligned with each user’s unique needs.
The Problem
As our lives become increasingly busy, it can be easy to overlook the importance of staying hydrated. Whether we’re focused on work or distracted by our phones, we often forget to drink enough water throughout the day. While some may view tracking water intake as unnecessary, it serves as a valuable tool for reflecting on and maintaining proper hydration levels, helping individuals stay mindful of their health and hydration needs.
The Solution
To design an intuitive and seamless workflow that encourages users to build better hydration habits. Offer customization options for each water bottle (e.g. Stanley, Hydroflask) they use, incorporating engaging imagery to enhance the experience. The goal is to make drinking water feel rewarding rather than a task, fostering a positive and enjoyable habit.
User Research
As this a personal project and there is limited resource with the budget constraints I am unable to get data from real sources however if I am given the opportunity this is how I would break it down to better understand my goals.
Surveys
First, I would conduct surveys. I would need to access the users’ habits and users. These are the questions I would ask if I had participants.
Questions
- How do you currently track your water intake?
- What challenges do you face when trying to stay hydrated?
- How do you think a water tracking app could help you stay hydrated?
- What features would you expect to see in a water tracking app?
- How do you prioritize your hydration habits compared to other health and wellness habits?
Waterly Design Process
Design Process

Tools/Programs
- Figma/Figjam
- Illustrator
Duration
- 2 Weeks
Role
- Idea, UX Research
- UI Design
Interviews
I would also conduct interviews.I would find 5-7 busy individuals in different categories (e.g. college student, working professionals, retired parent babysitting grandkids). With this, I am able to collect more detailed insights about their experiences with their lifestyles, hydration and water tracking.
Questions
- Can you tell me about your typical day and how you stay hydrated?
- What challenges do you face when trying to drink enough water throughout the day?
- Have you tried using any water tracking apps or methods in the past? If so, what was your experience like?
- How do you think a water tracking app could help you stay hydrated?
- Are there any specific features or functionalities that you would expect to see in a water tracking app?
To better understand these questions, we build user personas to understand the users’ pain points and preferences in better building a app suited to their needs and goals.


Paper Wireframe
After collecting these data, I started working on jotting down my ideas and doing old school pen + paper drafts. Here are some of my initial ideas:



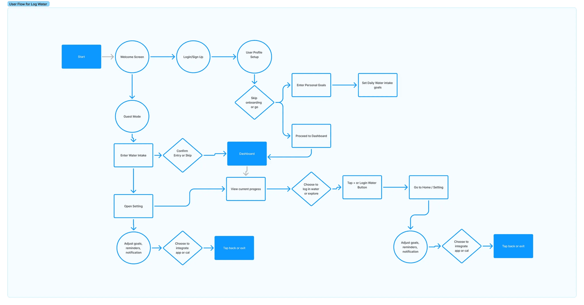
User Flow & Site Map
After understanding how I want the app to appear, I had to build a structure on understanding hierarchy and how the user would use the app.



The Conclusion
What Learned
While developing the app, I learned that there are numerous constraints and challenges to consider. First, the market is highly saturated with similar apps, making user acquisition and retention difficult. Additionally, rapid technological advancements demand frequent updates to remain competitive. I also encountered potential regulatory challenges, particularly related to health data and user privacy, which can significantly impact app operation.